目录
概述 型号登记 绑定以及使用 基本流程 关键步骤说明概述
对于有云端开发能力的硬件厂商,企业微信支持云端接入的方式,降低设备接入的门槛。
在云端接入模式下,厂商需要注册登记设备型号以及设备各项参数,对于有能力获取设备SN的厂商,建议提前登记SN。
型号登记
进行型号登记时,开发者除了需要型号本身参数(如人数上限等)的填写,还需要特别关注:
- 提供一个接收回调的地址,以方便后续接收设备绑定解绑等事件。参考回调配置。
- 查看并妥善保存型号级别的接口调用凭证,该凭证使用方法具体可。参考 接口说明。
注:切记不可直接在前端直接暴露该参数。
绑定以及使用
设备必须由企业管理员扫码确认绑定后,才可以使用具体业务接口。开发者需要对接企业微信硬件绑定流程中涉及的接口以及回调。
基本流程
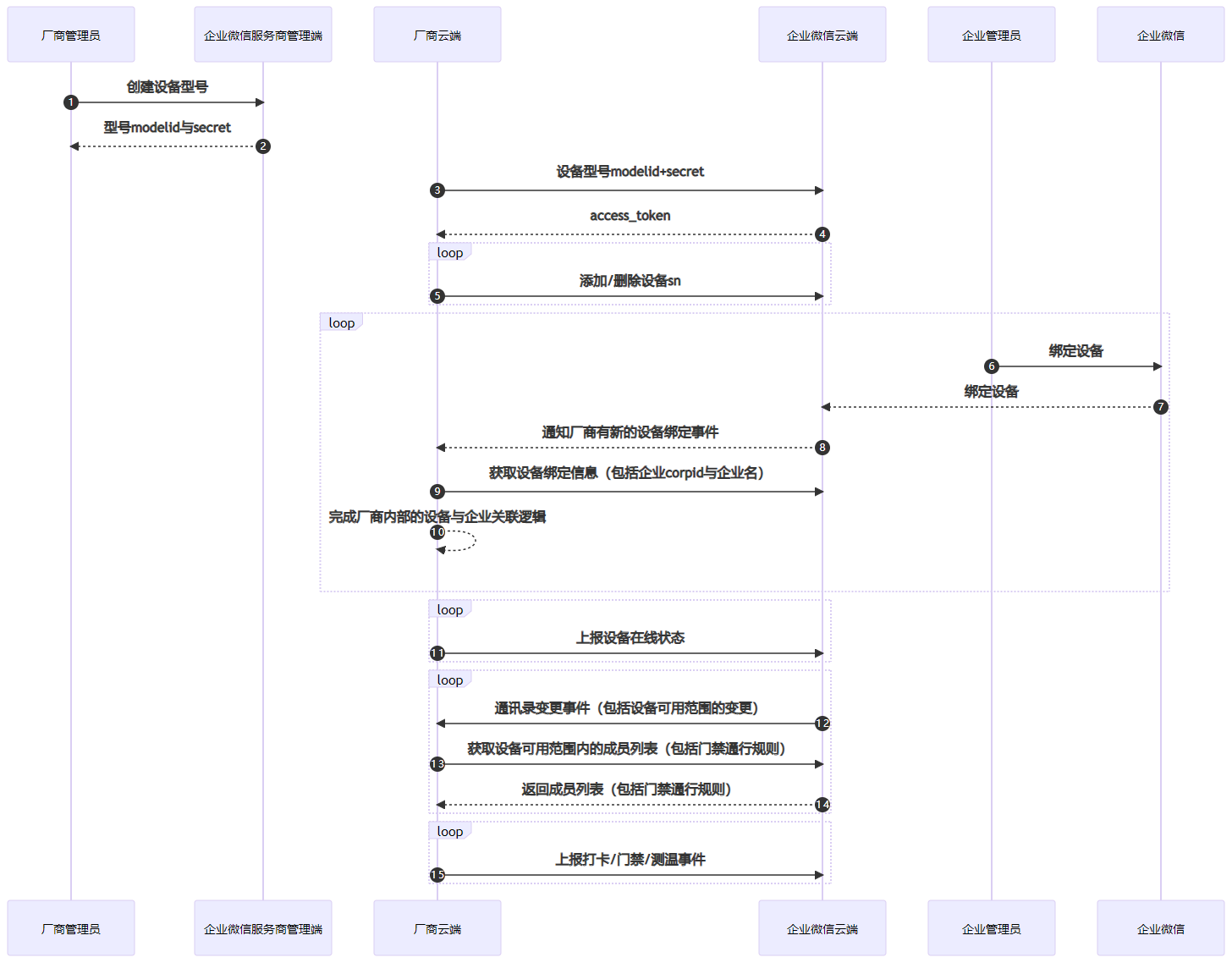
以考勤门禁硬件为例,如图

关键步骤说明
- 提前录入/删除设备,具体可以参考录入设备,删除设备
- 管理员授权后,企业微信回调企业绑定设备事件,其中auth_code为一次性有效的临时凭证。
- 处理绑定设备事件,消费auth_code后,可获得一个长期有效的device_secret,接口可参考获取设备授权密钥。
- 调用具体业务接口,所需device_access_token可通过获取设备调用凭证获取。